
一、行情回顾:
上周,国际现货黄金市场表现格外亮眼,价格一路攀升,不断刷新高位。这背后有着复杂的经济因素相互交织。特朗普推行的关税政策,给全球经济带来了诸多不确定性。这种不确定性刺激了市场避险情绪迅速升温,投资者纷纷寻求避险资产,黄金作为传统的避险资产,自然受到了广泛关注。与此同时,美国公布的数据表现参差不齐。其中,美国职位空缺数量降至去年9月以来的最低水平,显示出就业市场的潜在疲软。而 12 月工厂订单月率更是录得了自 2024 年 6 月以来的最大降幅,这无疑为美国经济的复苏蒙上了一层阴影。在这样的数据背景下,美元指数也未能幸免。由于美联储官员言论谨慎,加上美国经济数据的好坏不一,美元指数继续下探,最终收跌 0.36%,报 107.62。再看具体的经济数据细节,上周三公布的数据显示,美国经济状况喜忧参半。1 月 ISM 非制造业 PMI 仅录得 52.8,远低于市场预期的 54.3,前值为 54.1,这表明美国非制造业的扩张速度有所放缓。然而,有 “小非农” 之称的美国 1 月 ADP 就业人数却表现出色,录得 18.3 万人,达到去年 10 月以来的新高,远超市场预期的 15 万人 ,显示出就业市场的韧性。到了上周五,备受关注的非农数据公布。美国 1 月季调后非农就业人口录得 14.3 万人,创下去年 10 月以来的新低,失业率则录得 4.0%,为去年 5 月以来的新低,均低于市场预期。数据公布后,现货黄金价格瞬间反应,再度刷新高位。但随后市场情绪逐渐平稳,黄金价格回吐了大部分涨幅,最终收于 2861.28 ,整体上周涨幅达到 2.43%。
二、本周基本面分析:
本周,现货黄金市场开盘价格小幅跳空高开,直接站在 2867.54 美元 / 盎司的起点,截至目前,报价在 2873 美元 / 盎司附近波动。回顾上周,美国 1 月非农数据显示就业人口增长步伐放缓,失业率却呈下降态势。这些数据一经公布,市场对于美联储进一步降息的预期急剧升温。与此同时,地缘政治局势的发展依旧紧密牵动着黄金价格的走势。本周美联储官员的言论无疑是备受关注的焦点。美联储主席鲍威尔将于本周二现身参议院听证会,发表半年度货币政策证词,这一发言或将为市场走势提供重要指引。在经济数据方面,美国 1 月 CPI 数据、1 月 PPI 数据以及 1 月零售销售月率等关键数据,也将成为投资者研判市场走向的重要依据,它们的公布可能引发市场的一系列连锁反应。综上所述,本周现货黄金市场开盘高开,延续上周受美国非农数据影响下的市场态势,美联储官员讲话以及重要经济数据的发布,都将为黄金价格走势带来不确定性。
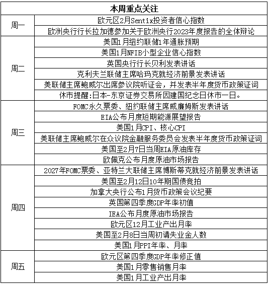
本周焦点:

(以上内容只代表个人观点,不代表公司立场)







