



中信建投期货公司授权文本由“专注期货开户交易及专业行情分析资讯网站”:【一期货 www.1qh.cn】转发




风险提示及免责声明
文章来源于FX678,转载注明原文出处,此文观点与指股网无关,理性阅读,版权属于原作者若无意侵犯媒体或个人知识产权,请联系我们,本站将在第一时间删掉 ,指股网仅提供信息存储空间服务。
暂无评论
2026年4月3日今日周大福,周生生,六福珠宝实物黄金,金店黄金价格,黄金回收价格
为您提供2026年4月3日今日周大福,周生生,六福珠宝实物黄金,金店黄金价格,黄金回收价格,仅供参考
2026年4月3日今日纸黄金,纸白银,黄金TD,白银TD价格
为您提供2026年4月3日今日纸黄金,纸白银,黄金TD,白银TD价格,仅供参考
2026年4月3日今日国际黄金,国内黄金价格、白银价格、铂金价格,钯金价格,水贝黄金价格
为您提供2026年4月3日今日国际黄金,国内黄金价格、白银价格、铂金价格,钯金价格,水贝黄金价格,仅供参考
伦敦银价受100日均线压制 利率预期出现明显调整
今日周二(3月31日)亚洲交易时段,伦敦银价格运行在72.58美元/盎司附近,早盘开于70.06美元/盎司,最新报72.27美元/盎司,涨幅达3.14%,日内最高触及73.47美元/盎司,最低下探至68.86美元/盎司,短期走势显现偏空迹象。
黄金迎来双重转折!德国商业银行重磅预测:金价2026年将达5000美元
国际黄金市场结束三周连跌,成功守住200日均线关键支撑。德国商业银行最新报告大幅上调金价预测,预计2026年3月前金价将达5000美元/盎司,2027年目标5200美元。报告分析认为,地缘冲突引发的通胀压力是当前金价承压主因,但预期局势缓和后,美联储降息周期开启与实际利率下降将成为推动金价长期上涨的核心动力。同时,报告对白银前景也持乐观态度。
黄金市场剧烈波动,隐含波动率触及历史高位,投资者应如何应对?
近期全球黄金市场波动剧烈,黄金隐含波动率已攀升至2009年以来99.4%的历史极高分位。文章分析了金价急跌与波动率放大的市场逻辑,指出美联储货币政策预期、资金获利了结是短期主因。同时强调,地缘格局演变、美元信用边际弱化及全球高债务等中长期支撑逻辑依然坚实。市场展望认为,金价深度回调属超涨修正,后续筑底修复需时,新一轮行情或需等待美联储降息预期重启。投资者当前应严控仓位,静待波动率下降。
2026年3月26日全球大类资产行情解读:美股与黄金齐飞,油价为何独自回调?
文章分析了2026年3月26日全球主要资产的表现:美国及欧洲股市普遍上涨,科技股与中概股表现突出;贵金属市场黄金、白银期货价格大幅拉升;而国际油价则出现回调。这种股、金同涨而油跌的组合,反映了市场在风险偏好提升的同时,对通胀及不确定性仍存担忧的复杂情绪。
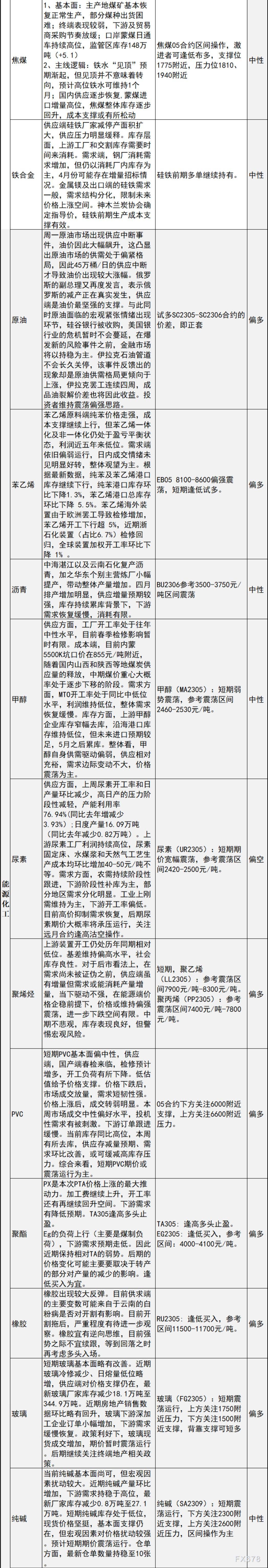
黑色系产业链深度解析:焦煤强势但空间受限,钢价承压后市如何布局?
本文基于佛山金控期货研报,分析了当前黑色系产业链的市场焦点。报告指出,焦煤市场因盘面推高而流拍率低,表现强势,但近月合约上方空间有限且需警惕政策调控风险。下游钢材市场则面临供给压力、需求疲软及仓单累积的多重压制,预计价格将偏弱震荡。报告整体观点谨慎,对双焦后市维持震荡看法,并提示钢材市场可考虑高位试空远月合约的策略。
分享给朋友
新浪微博
QQ好友