
一、行情回顾:
上周国际现货黄金收跌,跌破2400关口继续走低,低位报2353.12美元/盎司,收报2384.39美元/盎司,跌幅1.12%,上周二,在印度将金银进口税削减6%下,提振黄金价格走高,上周三黄金价格一度突破2430位置,之后在美国服务业PMI公布超预期下,以及美国第二季度GDP公布值为2.8%,超出预期值2%, 导致黄金价格承压走低。
二、本周基本面分析:
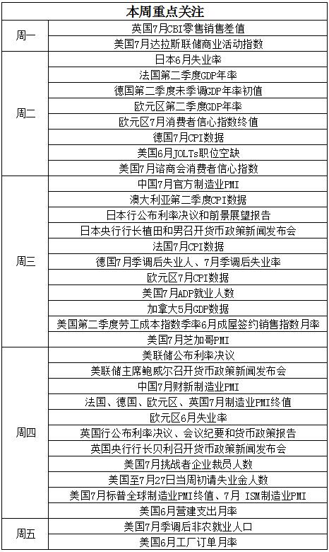
本周国际现货黄金开市小幅跳空高开,开市价为2395.79美元/盎司,现时报价在2393附近,在上周末,中东地缘政治局势恶化,以色列称黎巴嫩向戈兰高地发射火箭弹,而本周将迎来两大重要事件,分别是美联储利率决议以及美国非农就业数据,这两个无疑都会给黄金价格带来冲击,市场普遍认为美联储在9月前都会维持利率不变,同时基本认定美联储9月降息预期,除了这两个重磅消息,还需关注日本和英国利率决议,以及美国6月JOLTs职位空缺、美国7月咨商会消费者信心指数、美国7月ADP就业数据、制造业PMI等经济数据,并且留意美联储利率决议公布后,美联储主席鲍威尔在新闻发布会的讲话。
本周焦点:

(以上内容只代表个人观点,不代表公司立场)







