
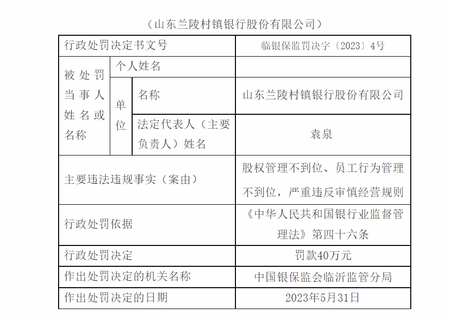
6月8日,银保监会山东监管局官网公示的临沂银保监分局行政处罚信息公开表(临银保监罚决字〔2023〕4号)显示,山东兰陵村镇银行股份有限公司因存在股权管理不到位、员工行为管理不到位,严重违反审慎经营规则,被罚款40万元!作出处罚决定的机关名称是中国银保监会临沂监管分局;作出处罚决定的日期是2023年5月31日。
同时,蔡文伟因对机构员工行为管理不到位,严重违反审慎经营规则负直接管理责任,被警告。
爱企查显示,山东兰陵村镇银行股份有限公司成立于2011年10月09日,注册地位于山东省兰陵县兰陵路与文峰路交汇处克拉国际写字楼,法定代表人为袁泉,具有10处分支机构。
文章来源半岛网由指股网整理发布,转载请注明出处。







